Menu

frontend developer

Cách làm api phạt nguội bằng laravel
Cách làm api phạt nguội bằng laravel
Aug 26, 2024 | Khaizinam Site | 753

Trong những năm gần đây, vấn đề phạt nguội giao thông đang được rất nhiều tài xế quan tâm. Việc tra cứu thông tin vi phạm không chỉ giúp người dùng nắm rõ tình trạng phương tiện, mà còn tránh được những rắc rối khi đi đăng kiểm hoặc lưu thông trên đường.

Đọc thêm
Cách học các mã nguồn Frontend (FE) hiệu quả cho người mới bắt đầu
Cách học các mã nguồn Frontend (FE) hiệu quả cho người mới bắt đầu
Aug 26, 2024 | Khaizinam Site | 2,283

Frontend (FE) là phần giao diện mà người dùng trực tiếp nhìn thấy và tương tác khi sử dụng một website hoặc ứng dụng web. Để trở thành lập trình viên FE giỏi, bạn cần nắm vững kiến thức cơ bản, làm quen với các mã nguồn mở (open source) và thực hành nhiều dự án thực tế. Bài viết này sẽ hướng dẫn bạn cách học các mã nguồn FE từ cơ bản đến nâng cao.

Đọc thêm
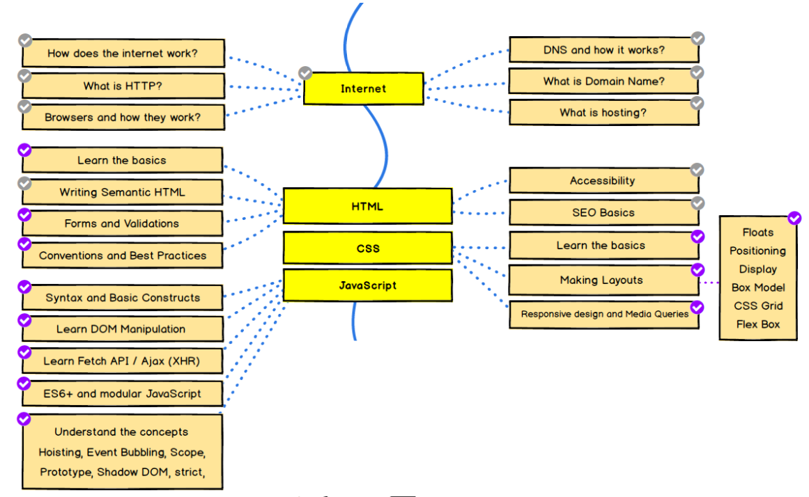
Lộ trình để trở thành Frontend Developer cho người mới
Lộ trình để trở thành Frontend Developer cho người mới
Aug 26, 2024 | Khaizinam Site | 956

Năm 2025, công nghệ Frontend đang phát triển như vũ bão, đòi hỏi các lập trình viên phải liên tục cập nhật kiến thức và kỹ năng. Bài viết này sẽ vạch ra lộ trình học tập toàn diện, giúp bạn làm chủ công nghệ Frontend, từ những kiến thức cốt lõi đến xu hướng mới nhất.

Đọc thêm
Cách tạo sitemap đơn giản cho Laravel
Cách tạo sitemap đơn giản cho Laravel
Aug 26, 2024 | Khaizinam Site | 1,315

Hướng dẫn chi tiết cách tạo sitemap đơn giản trong Laravel. Giúp website dễ dàng được Google index, cải thiện SEO và tăng khả năng hiển thị trên công cụ tìm kiếm.

Đọc thêm

Danh mục bài viết

Kiến thức lập trình

Khám phá kiến thức lập trình tại Khaizinam Site: hướng dẫn, mẹo, ví dụ thực tế và tài nguyên giúp bạn nâng cao kỹ năng lập trình hiệu quả.

Mã nguồn lập trình

Chia sẻ các mã nguồn hữu ích cho mọi người sử dụng.

Thế giới

Tin tức vòng quanh thế giới

Công nghệ

Enim sit aut facere ipsum dolores corrupti at reprehenderit. Ea illum doloribus et tempore maiores iure. Laboriosam iste enim non expedita minima libero.

Xã hội

Tin tức xã hội, biến động 24h qua trên toàn cầu

Manga Anime

Tin tức về anime, manga được cập nhật mới nhất

Thể thao

Tin tức thể thao toàn cầu được cập nhật hàng ngày

Giải trí

Tin tức giải trí toàn thế giới được cập nhật mới nhất,

Dịch vụ

Khám phá các bài viết trong danh mục này

Làng hải tặc FNS

Game làng hải tặc của Funnysoft, sự kết hợp hoàn hảo giữa HSO, HTTH của teamobi

Pháp luật

Khám phá các bài viết trong danh mục này

Ngoài lề

Khám phá các bài viết trong danh mục này

Thần số học

Khám phá các bài viết trong danh mục này

Thẻ Tag

English flag English

Tính Thần Số Học

Khám phá bản thân qua các con số

Tìm Hiểu